PMCU Design, redefining the perfection
Article
Tesla Car

The Challenge

Create and simplify layout for the Tesla Model 3 infotainment system, based on the experience and the needs of existing users. Find a user-centric solution.

The Method

I honed to learn about needs of the target user and symmetrically map those with the technologies and business objectives.

The Outcome

An interactive design that attributes to the user's emotional intelligence along with their needs and cohesively integrates into the current platform.

Length

Seven weeks

Role

User experience and User Interface design ( Research, Interaction and Visual design )
Why PMCU needs a redesigned interface?

Designers perspective is to provide a top-notched design, and that is satisfactory to its users. Wherein, to sustain consistent user engagement with the product is a tough job for the companies. Specially organization like Tesla being a leader and a pioneer of the automotive vehicle industry seeks future-proofing solutions. Therefore, I believed there would be a room for the improvisations in Model 3 infotainment system.

Design suggestions that are Innovative and intuitive to the user. As Tesla called to the Display - PMCU (Prime media control unit) must have gone through many iterations, from reaching to its imple­mentation phase to the precision that consumers thoroughly appreciates. However, research has found that users require up-gradation, based on their opinions that I could consider.

Besides, I would see, it is the best platform to learn, to go through the essential disciplines, to enhance criti­cal thinking and perform a vigo­rous process of user experience design.

 

The Research

Research objectives

  1. Determine the behavioral patterns of the users when the user is driving an automotive vehicle.
  2. Define, and categories what visually appeals and the experience satisfy the users.
  3. Determine the most common to the most intensive areas of irritation, frustration, confusion, and anxiety when the user drive vehicle and has to interact with the infotainment system.
  4. Understand how users interact with technology and define motivational aspects.
  5. Define the standards to operate the infotainment system.
  6. Identify specifi­cations and areas for improve­ments. Learn about the user's prio­rity based upon specifi­cations and usability aspects.

Research objectives

  1. Determine the behavioral patterns of the users when the user is driving an automotive vehicle.
  2. Define, and categories what visually appeals and the experience satisfy the users.
  3. Determine the most common to the most intensive areas of irritation, frustration, confusion, and anxiety when the user drive vehicle and has to interact with the infotainment system.
  4. Understand how users interact with technology and define motivational aspects.
  5. Define the standards to operate the infotainment system.
  6. Identify specifi­cations and areas for improve­ments. Learn about the user's prio­rity based upon specifi­cations and usability aspects.

Research objectives

  1. Determine the behavioral patterns of the users when the user is driving an automotive vehicle.
  2. Define, and categories what visually appeals and the experience satisfy the users.
  3. Determine the most common to the most intensive areas of irritation, frustration, confusion, and anxiety when the user drive vehicle and has to interact with the infotainment system.

 

  1. Understand how users interact with technology and define motivational aspects.
  2. Define the standards to operate the infotainment system.
  3. Identify specifi­cations and areas for improve­ments. Learn about the user's prio­rity based upon specifi­cations and usability aspects.

Market research

Conducting secondary research was crucial. Comprehensively, to understand the core industry and to dissolve me with infotainment systems. To collect the ergo­nomics data and functionality aspects, I researched infotainment systems in-depth and reached out to each feature and functionalities, including the competitor ones.

Competitor analysis

Comparison of other competitors ware processed to understand weaknesses, similarities, contrast features, and also to acknowledge the difference between the auto vehicle's dashboard, central console, and steering wheel.
symbole

Apple Car Play

Strengths:

  • Clean, minima­listic and user-centric user inter­face design, can be easily under­stood by an adult to old age group users.
  • They are focused on navi­gation and entertainment media.
  • Third-party apps like favourite audio, messa­ging, voice apps, and apps deve­loped by car manufa­cturers are also supported.
  • Siri a flawless voice-over command perfor­mance.

Weakness:

  • In the case of access to third-party apps, voice-over commands need to go through multi­step tasks. That creates complex situations for the user.
  • It does not support any automation features like locking- unlocking the doors, adjusting mirrors, wind­shield wiper controls, Air condi­tioner controls.
  • Not engineered for car diagnostics information.
symbole

Android Automotive OS

Strengths:

  • Embedded android os an infotainment system software.
  • It is the graphically moder­nized. User experience has a reflection of android OS.
  • Highly interactive and Integrated with the most popular navigation service that is google maps.
  • For the car diagnostics information, a distinctive feature of 360 View platform.
  • Google assistance voice-over support. Messaging and calling options.
  • Google play store support with the automotive industry approved apps.

Weakness:

  • No color options for the day and night mode.

Findings:

Comparatively, Tesla model 3 has the most advanced technology and features. Due to that, to optimize all the elements in 15 inches display is a critical task. According to the priorities of the driver, placing features is a necessity of the technology.
The operating system design of the car play is much more appreciated than other competitors. Therefore, with the inspiration from Car play, Model 3 Display could be improvised. Similarly, the approach of clean yet highly interactive can be the concerns.

Determining a target & identify the case

-Business Factors
-The Survey
-The Target
Determining a target  and identifying the case
Determining a target  and identifying the case

Survey Results

140 Tesla Model 3 owners answered to the questionnaire
To reach out individually to the Model 3 owners, Using the google form survey, I tried to channelize it via emails, direct messages, and social media. The method managed to calibrate almost 140 surveys. The questionnaire helped me to under­stand the user pain points, motivations and empa­thised it to conclude improvisations.
According to the survey and the Forbes analy­tics, the target market is family. Though, the research found that custo­mers 60+ are less likely to buy Model 3.
The demographics depict a young age group is almost 18 - 26 years old and are holding the lowest position at 1.6% out of 10%. Parralaly, the oldest age group is in the same position. Where the age group from 30 to near about 60 are the most frequent buyers.
Survey results - Age Mapping

Findings:

Old-age consumers have usa­bility issues. Issues to reach out specific functions, Insecu­rities to interact with the display while driving. lacks in read­ability and feasi­bility. And have sugge­stions to improvise techno­logical aspects. Such as More of a voice-over command while driving, Large dimension icons, Font size custo­misation.

Empathy Mapping

To better under­stand the perspective of the target user, I wrote down all of the responses on sticky notes and began to cluster them based on the topic. I wanted to learn about their prefe­rences, moti­vations, and frustra­tions as they relate to inter­activity of the central console.
Determining a target  and identifying the case
Determining a target  and identifying the case

Findings:

Insights

  • Touch screen being the only way to control means taking eyes off the road.
  • What about emergency situations?
  • At the bottom, there’re different “cards” that show electricity consumption, tire pressures, etc. It’s not user-friendly.
  • It’s better to have short-cuts instad multistep actions.
  • Sometimes I forget which functions are in which menu.
  • Mostly concerned about Navigation rather than any other features
  • While driving, multiple tasking is difficult.
  • Functionalities on the top of the map are hard to read while navigation is working
  • Not easy to see when it’s safe to change lanes
  • it is not so clear if AP is activated or not. - that’s dangerous. Would be better to e.g. completely change the color of the display, or somthing else
  • Interacting with any touch display is as distracting as texting.
  • Avoids to explore functionality aspects
  • Locating some options are buried in submenus
  • Let users configure items in the order they want. The phone icon for example is too far right.

Needs

  • Map is too dominant. Smaller or hidden is all I need on a daily routine commute often, or when on a long highway stretch.
  • Apps should be full screen, more configurable, position of seat heater should not be present all the time.
  • The windshield wipers should be one step feature.
  • Fewer touches to adjust AC/heat.
  • Needs to have a display format for people with poor vision
  • Prefers to have mostly used functions on the home screen
  • The range vs % charge. It should show both all the time.
  • Wants to personalise the technologies
  • When making a right turn, show the right side camera on the screen instead of the navigation image, so I can see if there are any cars coming.
  • Windshield wiper adjust­ments need a short cut.
  • Personally reconfigurable for most used functions per user.
  • Perhaps the “buttons” need to be larger to aid pressing them when driving at high speeds or to be voice activated.
  • Some things are hard to read. Alert icons should be larger.

Insights

  • Touch screen being the only way to control means taking eyes off the road.
  • What about emergency situations?
  • At the bottom, there’re different “cards” that show electricity consumption, tire pressures, etc. It’s not user-friendly.
  • It’s better to have short-cuts instad multistep actions.
  • Sometimes I forget which functions are in which menu.
  • Mostly concerned about Navigation rather than any other features
  • While driving, multiple tasking is difficult
  • Functionalities on the top of the map are hard to read while navigation is working
  • Not easy to see when it’s safe to change lanes
  • it is not so clear if AP is activated or not. - that’s dangerous. Would be better to e.g. completely change the color of the display, or somthing else
  • Interacting with any touch display is as distracting as texting.
  • Avoids to explore functionality aspects
  • Locating some options are buried in submenus
  • Let users configure items in the order they want. The phone icon for example is too far right.

Needs

  • Map is too dominant. Smaller or hidden is all I need on a daily routine commute often, or when on a long highway stretch.
  • Apps should be full screen, more configurable, position of seat heater should not be present all the time.
  • The windshield wipers should be one step feature.
  • Fewer touches to adjust AC/heat.
  • Needs to have a display format for people with poor vision
  • Prefers to have mostly used functions on the home screen
  • The range vs % charge. It should show both all the time.
  • Wants to personalise the technologies
  • When making a right turn, show the right side camera on the screen instead of the navigation image, so I can see if there are any cars coming.
  • Windshield wiper adjustments need a short cut.
  • Personally reconfigurable for most used functions per user.
  • Perhaps the “buttons” need to be larger to aid pressing them when driving at high speeds or to be voice activated.
  • Some things are hard to read. Alert icons should be larger.

Insights

  • Touch screen being the only way to control means taking eyes off the road.
  • What about emergency situations?
  • At the bottom, there’re different “cards” that show electricity consumption, tire pressures, etc. It’s not user-friendly.
  • It’s better to have short-cuts instad multistep actions.
  • Sometimes I forget which functions are in which menu.
  • Mostly concerned about Navigation rather than any other features
  • While driving, multiple tasking is difficult
  • Functionalities on the top of the map are hard to read while navigation is working
  • Not easy to see when it’s safe to change lanes
  • it is not so clear if AP is activated or not. - that’s dangerous. Would be better to e.g. completely change the color of the display, or somthing else
  • Interacting with any touch display is as distracting as texting.
  • Avoids to explore functionality aspects
  • Locating some options are buried in submenus
  • Let users configure items in the order they want. The phone icon for example is too far right.

Needs

  • Map is too dominant. Smaller or hidden is all I need on a daily routine commute often, or when on a long highway stretch.
  • Apps should be full screen, more configurable, position of seat heater should not be present all the time.
  • The windshield wipers should be one step feature.
  • Fewer touches to adjust AC/heat.
  • Needs to have a display format for people with poor vision
  • Prefers to have mostly used functions on the home screen
  • The range vs % charge. It should show both all the time.
  • Wants to personalise the technologies
  • When making a right turn, show the right side camera on the screen instead of the navigation image, so I can see if there are any cars coming.
  • Windshield wiper adjustments need a short cut.
  • Personally reconfigurable for most used functions per user.
  • Perhaps the “buttons” need to be larger to aid pressing them when driving at high speeds or to be voice activated.
  • Some things are hard to read. Alert icons should be larger.
After wrapping up empathy mapping, I dug deeper into the insights and needs I had generated. Based on that, I got to learn about the emotional aspects of the users according to the age group. Also the analyses of emotions were helpful to channelise visual hierarchy and functionality placements.
Determining a target  and identifying the case

Persona Profiles

Based up-on the survey results, I created three Provisional Persona Profiles.
I used all of the quantitative data I gathered during the research process to create personas, a user personas according to age group, personality traits and formed their pain and gain points. They are focused on their experience while driving Model 3 and interaction with the infotainment system.
Persona Profiles Image

Business and User Goals

Imitating business and user goals had a transparent gateway to find a bridge for all stakeholders.
Determining a target  and identifying the case
I connected all the dots, which would build this bridge effectively and found some holistic solutions. The ideas which are on the point of users need. And the prototype design will have these inputs to resonate the end outcome.

The Site map

For the feature execution, I drew a site map of the infotainment system. The earlier version and improvised version that incorporated the features I designed.
Before
thumbnail
After
thumbnail

Interaction Design

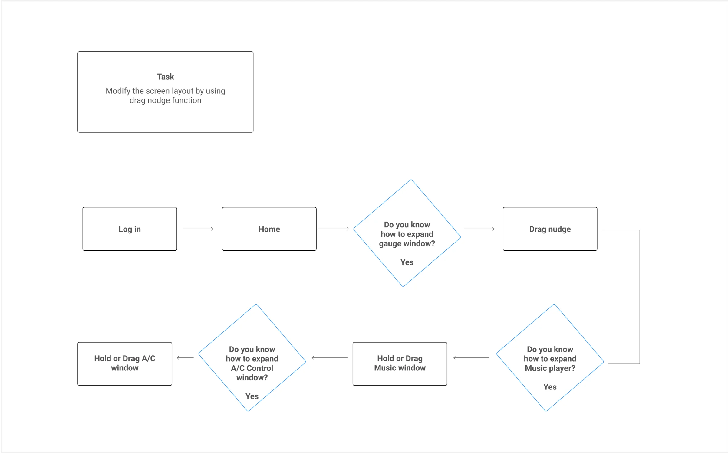
I completed a task flow to imagine the ways a user might navigate through the system using the drag nudge feature to achieve their goals. These tools allowed me to ensure that the information was organized in a way that is intuitive to the user.
Task flow

Interaction Priorities

I conducted interaction functionality priority analysis to emphasise user comfortability to access the featuers.
keeping the user(Prominently Driver) in mind, I could conclude that essential features and the most required function­alities should be in the high priority zone. As the prominant user will be the driver.
IT-Priorities

Low fidility Wireframing

I scribbled ideas and the wireframing to initiate appropriate layout. In which I would able to accommodate all the features and functionalities recommended in the surveys.
Research-snap
Research-snap
Wirefram-scribling
Wirefram-scribling
To channelise user needs, I explored various ways of the layout. Based on Fitts Law, a kind of a structure that would synchronise the visual hierarchy as the ecosystem of design.
Fitts Law: It explains how long it takes a user to hit a target in a graphical user interface, as a function of size and distance. Understanding this law helps us design better buttons, forms, lists, and other interactive elements.
Initial-prototype-1
Initial-prototype-1
Initial-prototype-2
Initial-prototype-2

High Fidility Wireframing, User flow

Based on the formalised ecosystem of the design, I replaced function­alities and incorporated features. Such as expand screen and custo­misation of the layout with the concerns of secu­rity aspects. Also created an alter­native way to activate Music player, AC Controle panel and Settings panel.
LogIn_Screen1 Wirefaming-3 1 Wireframing-SP-music-player -3 1
User-Flow

Visual Design

The established brand guidelines are crucial to provide convenient usability aspects. Initially, the mood board helped me to stick with the brand's visual appearance. To blend in the all-new function­alities with existing aes­thetics, I followed the branding guidelines.
UI-mood-m1 UI-mood-m2
UI-mood-m1
Alongside, I modified UI kit based on the brands ideal aesthetics. I had created new artefacts and icons for some features. An extensive compilation of all the components and UI patterns used in the system.
Iconograpy-pmcu Color_Palette_pmcu Typography-pmcu UI-Kit- pmcu
Initially, In Figma, I created specific screens upon which I would craft recommended features calibrated from the survey. Artefacts in Adobe Illustrator, aesthetically aligned with the existing brand guidelines.
P-Screens
P-Screens
Home-Parking
Home-Music-Popup
Split-Screen-Driving
Split-Screen-AutoDriving-Darkmode

Prototype Test

I asked 4 participants to test out the prototype's usability. The participant pool was comprised of people at the age of 18 and above. The participants were given three different scenarios, each with a task to complete.
  • Log in and show the way to play music.
  • Find a way to open a large view of music panel.
  • Find a way to turn on the defrost.
  • Find functionality to change the layout.
  • If possible, provide constructive criticism on the interface design.
To see the testing Plan, click here .

Affinity Mapping

I created an affinity map to organize and synthesize the responses and observations I captured using testing. I uncovered insights, which I reconstructed into a list of recommen­dations. I organized these by priority level (high to low) as a way of determine what needed to be changed immediately and what could be saved for later.
Affinity Mapping -1
Affinity Mapping -2

Findings:

All participants were able to complete all tasks; however there. Navigating to change layout proved to be the most confusing task for users. That task revealed an assumption that I did not realize I had been making: that people would understand the change layout feature based on using signifiers that indicate or motivates users, like indicators of a vehicle to change direction.

Recommdations;

  • Add functionality to change the dimensions of the Tile bar.
  • Add signifier to the nudge or alternative design to identify nudge functionality.
  • Toggle functionality to change the dimensions of the tile bar.
  • Enhance interactivity with the A/C panel

Some future-proofing features that I envisioned along with recommendations

An ecosystem of a design that defines user needs

Co-create the user’s mental model, According to HMI principles digital interfaces should follow the experiences from the real world. Present the functionalities & the information aligned with a natural & logical order.

I envisioned, various features based on the research. Functionality that are inherently aligned to its user convenience. To initiat, Login and log-out via personal profile is crafted step to get direct access to personal settings, conviniently.

Tile design that eases the accessibility

Large buttons on tile music player, clean and yet smooth design with sufficient space around to operate while driving. Which is cohesive with the ideal brand interactions.

Sophisticatedly functional popup

Enlarge view popup for the convenience of the users. Tile-nudge functionality that opens the broad view and one step exit, tap around the pop up to exit the panel.

Simplified interactions that serve to the intuition

The technique to activate functionalities on tile are designed to incorporate the intelligence of old age group to the young age user. The used micro-interactions are designed to be simple and less distracting to the driver.

Drag nudge to customise the layout

Manier of the users complained about dominating space of navigation. Alongside they do not want much of engagement with rest of the features except the speedometer.

A minimalistic approach on enlarged gauge view, That quickly provides clarity on interactive features—a lesser distraction from the lower priority functionalities.

Ideal effect enhancement on functionalities

As per the user research, critical aspects of some of the component activation had unnoticeable interactions. Consequently, auto mode is crafted with a transition to have better enrichment.

Enhanced night mode

The Night mode is inherited to coordinate with the day mode. It displays dark surfaces theme transversely to the default mode surfaces. It is designed gently with a wide range of depth.

Learning outcomes

  1. Fertilise seeds that cooperates with the soil to grow the fruitful crop. Investigation of market capture offered how the insight of the businesses are significantly co-related to the design decisions that we make.
  2. A/B Testing of the prototype showed the reliability of the design decisions I made. Perspectively, designers assumptions would not be able to enforce the needs of the users until and unless they are inclined with users mental models.
  3. How digital experience functions cognitively and channelises the motivation to perform a task. Also, it shows the impact of emotional intelligence is the major to craft holistic digital experiences.

Glimpse of the investigation

Since I had seen Tesla cars during the Milan design week, It was a wizardry moment for me to get handy with the Tesla products. Individually, I could see how impactive Tesla cars are in the market.
Knowing the fact that all Model 3 features are controlled from one interactive display, fascinated me to dive into it. After that, I visited the Tesla showroom couple of times for research and investigation, espe­cially on display.
thumbnail
x